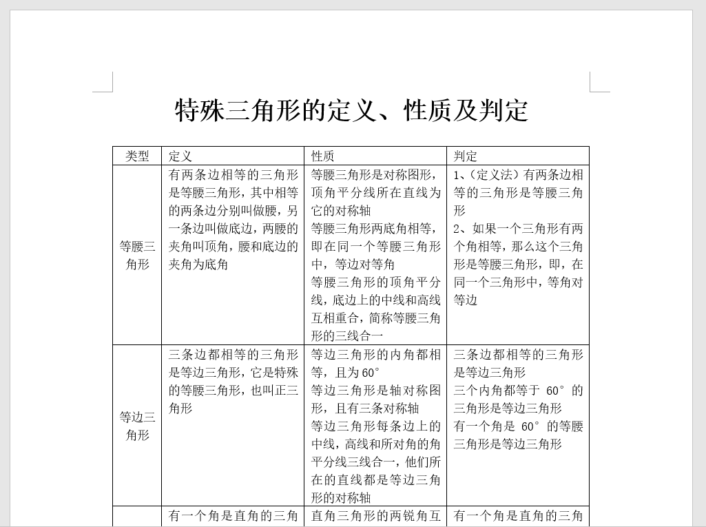
人教八上数学 第十七章 特殊三角形的定义、性质及判定 知识点梳理.docx

特殊三角形的定义性质及判定.docx: https://url36.ctfile.com/f/45084836-967254262-b06215?p=3378 (访问密码: 3378)

人教版数学,八上第十七章 特殊三角形知识点梳理